HY195系列數顯直流電流表、直流電壓表、標準信號表,是一種具有可編程測量、顯示、報警、數字通訊和模擬量變送輸出等功能的智能儀表,廣泛應用于配電自動化、智能建筑、自動化生產線、測試臺等。真有效值測量,精度高,穩定性好。標準信號輸入時,對應的量程下限,上限可根據需要自由設定。
4位高亮度紅色LED顯示;可選一路或二路繼電器報警輸出,實現上下限、上上限、下下限報警功能;可選RS485數字接口通訊,采用國際標準MODBUS-RTU通訊協議,可與各種PLC、HMI、組態軟件實現組網;可選模擬量(DC0~20mA、DC4~20mA、DC0~5V、DC0~10V等)變送輸出,輸入信號與模擬量輸出信號隔離,成線性關系。
二、技術參數
參數 | 性能 |
信號輸入 | 電壓 | DC75mV、DC5V、10V、100V、500V、1000V等或用戶指定量程 |
電流 | DC1mA、10mA、20mA、100mA、1A、5A、10A等或用戶指定量程 |
輔助電源 | 線性電源: AC220V±5%;功耗<3VA 開關電源: AC/DC85-265V或DC10-36V;功耗<3VA |
繼電器輸出 | 一路或二路輸出,觸點容量:1A/220VAC;1A/24VDC |
模擬量輸出 | DC0~20mA、DC4~20mA、DC0~5V、DC0~10V等 |
RS485通訊 | RS485通訊接口,物理層隔離,符合國際標準的MODBUS-RTU協議 通訊波特率2400~19200,數據格式N81、E81、O81、N82 |
精度等級 | 0.2級、0.5級 |
顯示方式 | 數碼顯示:4位高亮度LED數碼管 |
環境 | 工作溫度:-10-55℃;儲存溫度:-20-75℃ |
安全 | 絕緣:信號、電源、輸出端子對殼電阻>5MΩ 耐壓:信號輸入、電源、輸出間>AC2KV |
說明:模擬量輸出與RS485通訊兩選一,兩種功能不能同時選擇。
三、用戶選型
3.1、儀表外形尺寸及開孔尺寸
外型代號 | 外型尺寸(mm) | 開孔尺寸(mm) | 深度(mm) |
5 | 96×48 | 91×44 | 85 |
1 | 160×80 | 151×71 | 85 |
D | 48×48 | 45×45 | 85 |
A | 72×72 | 67×67 | 90 |
3 | 80×80 | 76×76 | 85 |
9 | 96×96 | 91×91 | 85 |
2 | 120×120 | 111×111 | 85 |
3.2、命名方式
HY195① - ②K1 - ③④
①、輸入信號類型:電壓輸入為U,電流輸入為I。
②、外型代號:所選儀表尺寸的外形代號,具體見3.1外形代號列表。
③、模擬量變送輸出代號為D,RS485數字接口代號為R,無輸出為空。
④、繼電器報警輸出:一路繼電器輸出代號為A,二路繼電器輸出代號為A2,無繼電器輸出為空。
舉例:96×48外型儀表,信號輸入為DC0~5A,帶RS485接口,型號為:HY195I-5K1-R。
四、面板說明
①、測量值顯示 。
②、測量值的單位,電流表為A、電壓表為V,壓力表為MPa,轉速表為RPM,或顯示為按用戶指定顯示單位。
③、操作按鍵 。
④、Lo下限報警指示,Lo上的指示燈亮,表示超過下限。
⑤、Ho上限報警指示,Ho上的指示燈亮,表示超過上限。
五、面板按鍵操作
5.1、按鍵定義
功能鍵SET:用于進入菜單項,確認設置值。
位選鍵 ?:循環選定要設置的數碼管,選定的數碼管呈閃爍狀態。
增加鍵 ▲:改變閃爍位數碼管的數值(數碼管數值從0到9循環)。
5.2、操作方法
按住“SET”鍵不放,大約1秒鐘進入參數設置菜單,“▲”鍵進入菜單項的設置值,用“?”鍵、“▲”鍵調整到要設置的值,按“SET”鍵確認設置值,并進入下一設置項,如果沒有下一設置項則退出到測量狀態。
六、參數設置
6.1、繼電器報警參數設置


6.2、模擬量變送輸出參數設置

說明:0-20mA,0-5V,0-10V輸出選擇為
,4-20mA輸出選為
。
6.3、RS485通信參數設置

6.4、量程設置

舉例:①、壓力表,配4~20mA輸入的傳感器,量程1.6MPa。小數點位設置為3,最小輸入信號對應值設置為0.000,最大輸入信號對應值設置為1.600,顯示單為MPa。②、轉速表,輸入信號為變頻器輸出的DC0~10V標準信號,對應0~3600RPM。小數點位設置為0,最小輸入信號對應值設置為0000,最大輸入信號對應值設置為3600,顯示單為RPM。
七、功能模塊
7.1、模擬量變送輸出
模擬量變送輸出可選:DC0~20mA、DC4~20mA、DC0~5V、DC0~10V等。模擬量變送輸出與輸入信號隔離,成線性對應關系,廣范用于PLC、DCS等采集。精度0.5級;電流輸出時,負載電阻<500Ω、電壓輸出時,負載電阻>100KΩ。
7.2、RS485通訊
7.2.1、通信協議
(1) RS485通訊接口,異步半雙工模式。
(2) 通訊波特率2400、4800、9600、19200bps 可設置,出廠默認值為9600 bps。
(3) 數據格式:
無校驗位、8個數據位、1個停止位;
奇校驗、8個數據位、1個停止位;
偶校驗、8個數據位、1個停止位;
無校驗位、8個數據位、2個停止位。
國際標準Modbus-RTU協議,儀表地址:1~247;本機目前支持03H、04H讀命令,10H寫寄存器命令,03H、04H讀命令功能相同。
報文格式說明:
命令04H(或03H):讀命令
主機請求: 地址 + 命令 + 數據地址 + 數據長度 + CRC校驗碼
1byte + 1byte + 2byte + 2byte + 2byte
地址:為所要查詢儀表地址碼,可以在 1~247內設置,占用 1個字節
命令:04H或03H讀命令,長度為 1個字節
數據地址:欲讀取的數據起始地址,占用 2個字節
數據長度:欲讀取的數據字長度
CRC16校驗碼:低8位在前,高8位在后,占用2個字節
從機響應:地址 + 命令 + 數據長度 + 數據信息 + CRC校驗碼
1byte + 1byte + 1byte + nbyte + 2byte
地址:為響應儀表地址碼,長度為 1個字節
命令:04H或03H ,長度為 1個字節
數據長度:將要發送的數據字節長度
數據信息:讀取的數據,具體見儀表參數地址表
CRC16校驗碼:占用2個字節,低8位在前,高8位在后
命令10H :寫命令
主機請求:地址 + 命令 + 起始地址 + 寄存器數 + 字節數 + 寫寄存器數據 + CRC校驗碼
1byte + 1byte + 2byte + 2byte + 1byte + nbyte + 2byte
地址:為所要查詢儀表地址碼,可以在 1~247內設置,占用 1個字節
命令:10H寫命令,長度為 1個字節
起始地址:欲寫的數據起始地址,占用 2個字節
寄存器數:欲寫的寄存器數量
字節數:寫數據的字節數量
寫寄存器數據:寫入寄存器的數據
CRC16校驗碼:低8位在前,高8位在后,占用2個字節
從機響應:地址 + 命令 + 起始地址 + 寄存器數 + CRC校驗碼
1byte + 1byte + 2byte + 2byte + 2byte
地址:為響應儀表地址碼,長度為 1個字節
命令:10H寫命令,長度為 1個字節
起始地址:欲寫的數據起始地址,占用 2個字節
寄存器數:欲寫的寄存器數量
CRC16校驗碼:低8位在前,高8位在后,占用2個字節
7.2.2、通信報文舉例:
(1) 讀數據寄存器(功能代碼03H/04H):讀電流值,電流4.500A,儀表地址為1。
主機讀數據幀:
地址 | 命令 | 起始地址(高位在前) | 寄存器數(高位在前) | 校驗碼(低位在前) |
01H | 04H | 00H,00H | 00H,02H | 71H,CBH |
儀表回應數據幀:
地址 | 命令 | 數據長度 | 數據段(4字節) | 校驗碼 |
01H | 04H | 04H | 11H,94H,00H,03H | FFH,55H |
7.2.3、Modbus通信寄存器地址表
地址 | 項目描述 | 數據類型 | 屬性 | 說明 |
0 | 顯示值 | Short | R | 范圍:-1999~9999(有附號整數) |
1 | 顯示的小數點位置 | Short | R | 范圍:0~3 |
2 | 繼電器下限報警值 | Short | R/W | 范圍:-1999~9999(有附號整數) |
3 | 繼電器上限報警值 | Short | R/W | 范圍:-1999~9999(有附號整數) |
4 | 繼電器動作回差值 | Short | R/W | 范圍:0~9999 |
5 | 繼電器動作延時值 | Short | R/W | 范圍:0~250 |
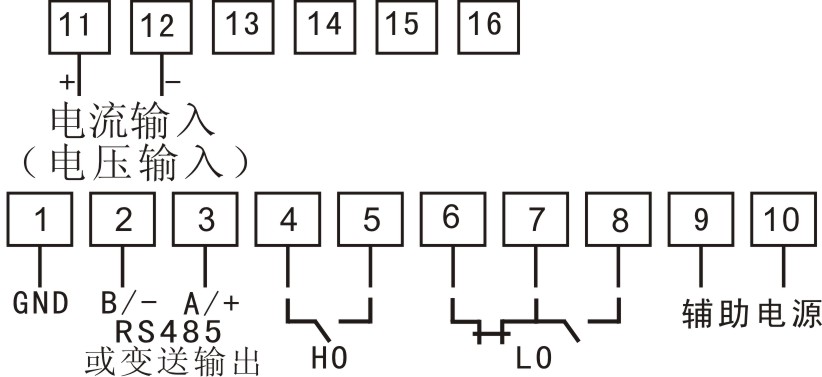
八、接線方式及接線端子圖
8.1、接線方式
電流輸入、配分流器 電流直通 電壓輸入

8.2、接線端子圖

外型:72×72、80×80、96×96、120×120 外型:160×80

外型:96×48 外型:48×48
說明:
1、接線端子圖與產品背后實際接線端子圖不同時,請以產品背后接線端子圖為準。
2、HO為上限報警繼電器輸出,LO為下限報警繼電器輸出,儀表只帶一路繼電器輸出時,上限報警、下限報警都通過下限報警繼電器輸出。
用戶手冊